
Pulsonix, zabývající se automatizací elektronického návrhu (EDA) a dodávající technologicky špičková řešení pro návrh desek plošných spojů, oznamuje uvedení své nejnovější softwarové platformy pro návrh desek plošných spojů – Pulsonix 14.0. Tato aktualizace dále posiluje simulaci a přináší významná vylepšení v oblasti mechanicko-elektrické 3D integrace, chytřejších srovnávacích nástrojů a vylepšených funkcí použitelnosti.
To vše s cílem pomoci Pulsonixu potvrdit svůj závazek poskytovat inženýrům vysoce výkonné nástroje, které splňují požadavky stále složitějších elektronických systémů.
Mezi klíčová vylepšení v Pulsonix 14.0 patří:
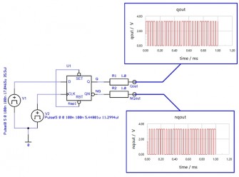
PulsonixSim – plně integrovaný simulátor založený na ngspice
Pulsonix 14 představuje PulsonixSim, novou simulační možnost postavenou na enginu ngspice a těsně integrovanou do schematického prostředí Pulsonix. Umožňuje návrhářům připojovat modely, umisťovat stimuly a provádět smíšenou analýzu SPICE, včetně přechodových jevů, střídavého proudu, stejnosměrného proudu, Monte Carlo, šumu, přenosových funkcí a dalších – to vše bez opuštění návrhového prostředí a s využitím stejné knihovny, která se používá pro návrh a rozvržení desky plošných spojů. Výsledky simulace lze vykreslit do grafických oken na celé obrazovce nebo do lokálních grafů „v návrhu“.

Vylepšení 3D Flexi Bend & Clipping Plane
Nový stav „lift-off“ pro oblasti Flexi ohybů umožňuje, aby flexibilní část desky vycházela ze stávajících hranic, místo aby vystupovala z okraje desky. Oblast ohybu se adaptivně transformuje na základě parametrů poloměru ohybu.

Funkce 3D clipping plane navíc umožňuje uživatelům selektivně skrýt části návrhu podél os X, Y nebo Z (a obrátit směr oříznutí), aby mohli efektivněji kontrolovat vnitřní vrstvy nebo skryté prvky.
Interaktivní HTML BOM a grafické srovnávací nástroje
Pulsonix 14.0 podporuje interaktivní HTML BOM, která exportuje data návrhu a BOM do prohledávatelného formátu HTML, který je kompatibilní s prohlížeči.
Nástroje Symbol / Footprint Compare a Design Revision Analyser zvýrazňují rozdíly mezi verzemi návrhu nebo symboly, a to buď v dialogovém okně, nebo pomocí překrývajících se grafik s tlumeným/slabým osvětlením.

Vylepšení použitelnosti a pracovní postupy v oknech
Uživatelské rozhraní bylo vylepšeno v několika ohledech: oddělitelná okna, dokovací lišty, „vyhledávání v dialogových mřížkách“ a rychlejší přepínání kategorií pro zefektivnění navigace a snížení rizika chyb při práci s rozsáhlými návrhy nebo složitými dialogy.
Styl kruhového šrafování
Pulsonix 14 přidává vedle tradičního lineárního šrafování také styl kruhového šrafování. Kruhové šrafování redukuje ostré rohy při leptání, což pomáhá minimalizovat odchylky impedance u drah sousedících se šrafovanými měděnými zónami.

Významná aktualizace skriptování a automatizace
Verze 14.0 nahrazuje starší systém automatizace ActiveX zcela přepracovaným moderním skriptovacím rámcem vyvinutým interně Pulsonixem. Nové skriptovací prostředí poskytuje větší flexibilitu, vylepšené zabezpečení, rychlejší provádění a přímý přístup k více objektům a funkcím Pulsonixu. Uživatelé nyní mohou automatizovat složité návrhové operace, přizpůsobovat pracovní postupy a vytvářet nástroje na míru pro zvýšení produktivity pomocí skriptovacích jazyků, které jsou standardem v oboru.
Vylepšení integrace úložiště a správy verzí
Vylepšení úložiště ve verzi 14 zahrnují vizuální náhledy položek, synchronizaci vybraných položek, definovatelná oprávnění, soubory Spice Model a Formal v úložišti a schémata pojmenování revizí podle typu, což pomáhá konstrukčním týmům udržovat integritu a sledovatelnost dat.
|
„Verze 14.0 představuje závazek společnosti vyvíjet Pulsonix v souladu se skutečnými potřebami uživatelů. Díky prohloubení simulace, vylepšení 3D kontroly a zdokonalení pracovních postupů věříme, že verze 14.0 poskytuje inženýrům výkonnější a ucelenější nástroj, který jim pomáhá s jistotou dodávat komplexní a vysoce výkonné elektronické návrhy.“ Bob Williams |
Pulsonix verze 14.0 je již k dispozici. Více informací o nových funkcích a vylepšeních naleznete na stránkách www.pulsonix.com/latestversion nebo také na výstavě PCB Carolina, která se koná 12. listopadu 2025 v McKimmon Centru na NC State University, NC, USA.
O Pulsonixu
Vysoce produktivní sada technologií EDA od Pulsonixu byla navržena tak, aby splňovala neustále se měnící požadavky na návrh desek plošných spojů v 21. století, a stanovuje nový standard pro elektronický průmysl díky snadno použitelným a snadno naučitelným programům pro zachycování schémat a návrh desek plošných spojů. Softwaroví inženýři Pulsonixu chápou potřebu vysoké kvality a rychlých odezev a používají nejnovější techniky psaní softwaru v oblasti grafiky a zpracování dat, aby vytvořili nejlepší nástroje ve své třídě. Pulsonix byl založen v roce 2001 a je divizí WestDev. Více informací najdete na webových stránkách Pulsonixu.